
今天,2025上海科创教育优秀案例征集活动揭晓。活动主办方贯彻落实习近平总书记关于“在教育‘双减’中做好科学教育加法”的重要指示精神,挖掘出80项科创教育优秀实践成果,为上海青少年科创教育高质量发展注入新动能。
上海市科创教育指导委员会介绍,此次案例征集活动以“双减赋能·科创育人——‘教育、科技、人才’一体化发展与创新”为主题,面向本市中小学、校外教育单位、科创教育基地、高校院所、科技场馆、科技企业以及广大教育工作者征集案例,覆盖科学家精神引领、前沿科技资源转化、科创课程开发实践、科创教育评价探索、家校社协同育人等领域,囊括科创教育各维度、各环节、各场景的实践探索,力求精准捕捉上海科创教育的鲜活实践与创新成果。
评审过程中,主办方根据“创新性、实效性、示范性、真实性”的评审标准,经自主申报、资格审核、专家初评、专家终评等环节,最终从325个申报案例中,评选出“十佳”优秀案例和70个优秀案例。所有获奖案例均为2021年以来的真实实践成果,体现出上海科创教育高质量发展的丰硕成果与整体水平。
中学生在老师指导下做探究性实验。
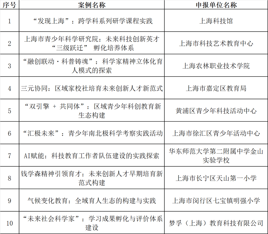
“十佳”优秀案例立足自身资源禀赋与发展优势,在科创教育模式创新、课程体系构建、实践路径探索等方面,形成了可复制、可推广的先进经验:上海科技馆申报的“‘发现上海’:跨学科系列研学课程实践”紧密衔接中小学课程方案与课程标准,整合前沿科技成果,构建起科创教育基地研学活动课程体系,探索出“科技馆/基地+中小学校+高校科研院所”的跨界协同科创课程研发模式;上海市科技艺术教育中心申报的“上海市青少年科学研究院:未来科技创新英才‘三级跃迁’孵化培养体系”精准破解拔尖创新人才的早期培养瓶颈,提供了可借鉴的实践范式;嘉定区教育局申报的“‘三元协同’:区域家校社培育未来创新人才新范式”聚焦校家社协同育人中“职责界定模糊”“资源对接不畅、转化机制不完善”等痛点,构建起以政府主导、集散联动为顶层牵引,以学校筑基、家庭参与、社会赋能为育人根基的科创教育“嘉定方程”;上海农林职业技术学院申报的“‘融创联动·科普铸魂’:科学家精神立体化育人模式的探索”联动多家院校及科技馆,开展系列活动,打造出可复制推广的科学家精神教育“上农样本”;黄浦区青少年科技活动中心申报的“‘双引擎 + 共同体’:区域青少年科创教育新生态构建”为破解科创资源分散、实践脱节和协同薄弱等难题,牵头区域内7个科创教育基地,构建起“基地—学校—家庭”协同育人新格局。
2025年上海科创教育“十佳”优秀案例(排名不分先后)
下一步,上海市科创教育指导委员会将联合上海市教育学会、上海市民办教育协会、长三角教育发展研究院及上海市科技艺术教育中心,持续推广“十佳”优秀和优秀案例的先进经验,提炼固化可复制、可推广的科创教育“上海经验”,激发青少年的好奇心、想象力与探求欲,为上海建设国际科创中心筑牢坚实人才根基。
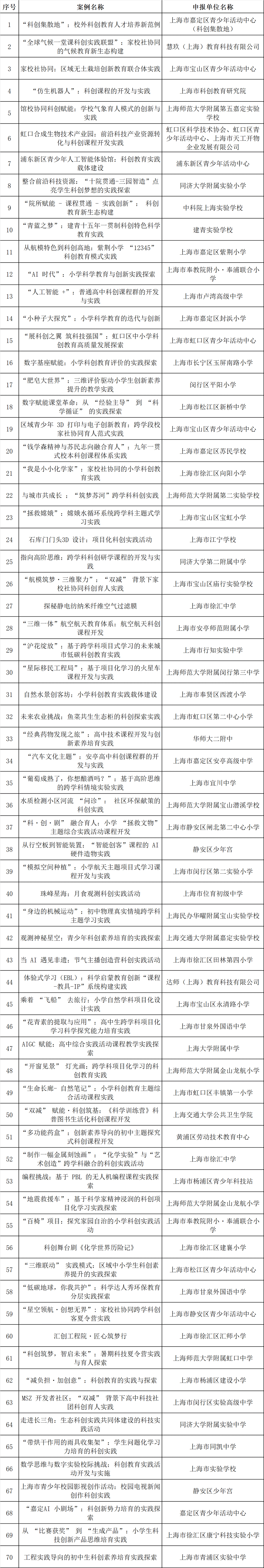
2025 年上海科创教育优秀案例(排名不分先后)
弘益配资提示:文章来自网络,不代表本站观点。